cropped-cropped-cropped-black-logo.png300230736_761880728368358_7297987053134634064_n

Electroinvest

Innovating for a better tomorrow

  • Home
  • About
  • Portfolio
  • Blog
  • Contact

Recent Blog

pdjypes7c8dzf211bz93
April 9, 2023
by armin

Laravel routing and controllers

2022-12-21_125510
December 21, 2022
by armin

MobaXtreme

lifecycle.16e4c08e
December 21, 2022
by armin

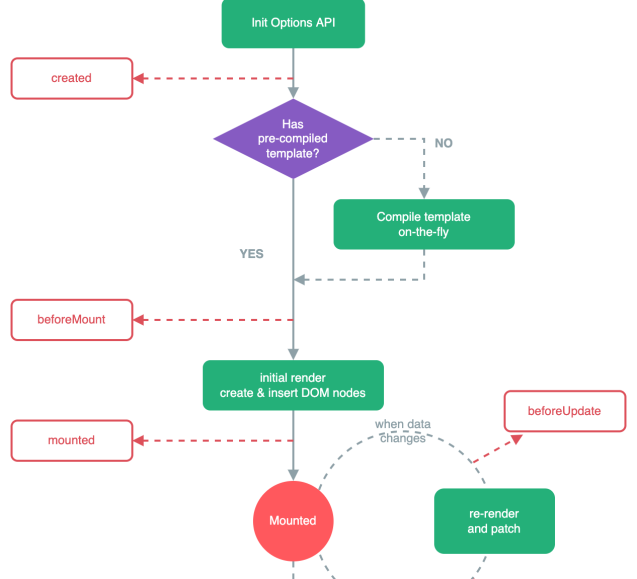
Vue.js Life Cycle

Untitled-1
December 20, 2022
by armin

How you can use Amazon S3 storage with Laravel

firebaseone-1
December 20, 2022
by armin

Integrating Laravel with Firebase and using Vue.js to send push notifications

mfa-odw-ft
December 20, 2022
by armin

Setting up Laravel’s authentication system

Don't Miss Any Opportunity

Your trusted partner for custom web-based solutions

black-logo

Electroinvest is a software company that specializes in the development of web-based applications and systems.

Quick Links

  • About Us
  • Contact Us
  • Our Project
  • News

Contacts

Address : Slovačka BB, Podgorica, Montenegro

Phone : +382 67 001 087
Email : Info@electroinvest.me

Working Hours

Monday - Friday 09.00 - 16.00
Sunday 12.00 - 16.00

© 2024 Electronvest. All rights reserved

Instagram Linkedin Facebook
Shopping Basket